根据教育部、陕西省教育考试院有关文件精神及学校有关规定,在确保公平性、科学性的基础上,结合学院实际,经学院研究生招生领导小组审定,制定本细则。
一、接收调剂学科(领域)

二、调剂方式
公司接收所有调剂考生(含报考“退役老员工士兵”专项计划与普通计划之间调剂的考生等)均须通过教育部全国硕士生招生复试调剂服务系统(以下简称“调剂服务系统”)。
三、调剂基本要求
1. 初试成绩符合学校划定的复试分数线。
2. 符合公司招生简章规定的报考条件。
3. 调入专业应与第一志愿报考专业相同相近,且在同一学科门类。
4. 初试科目与调入专业初试科目相同相近,其中初试全国统一命题科目应与调入专业全国统一命题科目相同相近。
5. 初试科目中含统考数学的专业,不接收未统考数学的考生调剂;初试科目含统考英语科目的专业,不接收其他语种考生调剂。
四、调剂遴选规则
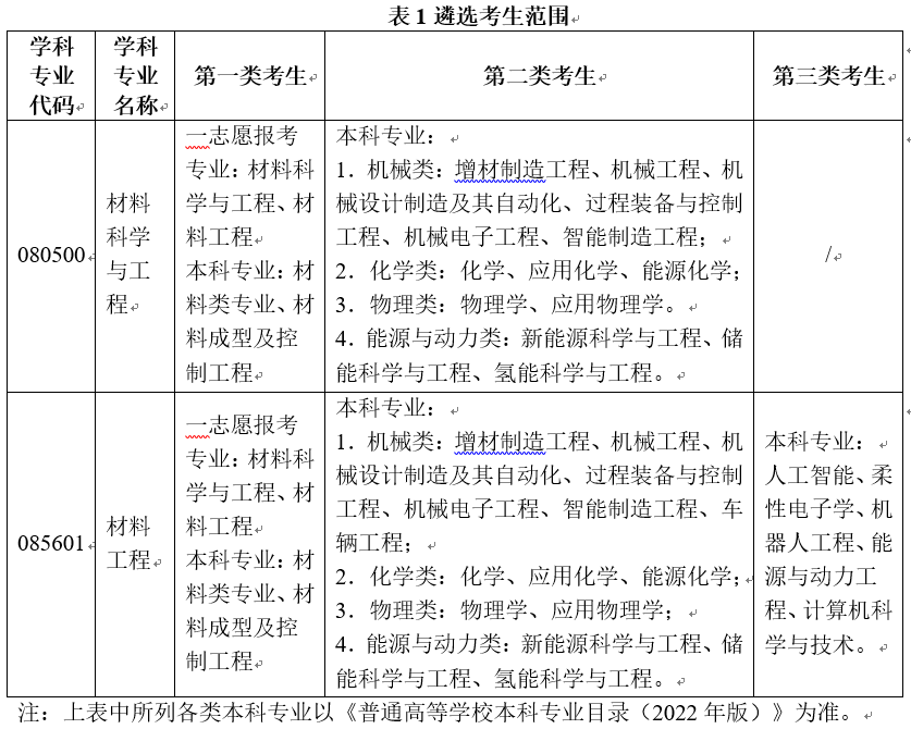
1.根据第一志愿报考专业、本科所学专业遴选调剂考生(见表1)。

2.调剂次数原则上不超过3次,具体视调剂生源情况而定:
第一批次调剂:只接收第一类考生;
第二批次调剂:接收第一类和第二类考生,优先接收第一类考生。
第三批次调剂:接收第一至第三类考生(材料科学与工程专业仅接收前两类考生),优先级顺序依次为第一类考生、第二类考生、第三类考生。
3.同一调剂批次中,按优先级从高到低依次遴选;同一优先级内按考生初试总成绩从高到低遴选。
五、调剂工作程序
1. “调剂服务系统”将于4月8日0时开通。公司将通过调剂系统发布调剂专业和调剂名额。
2. 符合调剂条件的考生须在学院规定的时间内填报调剂志愿。
3. 公司根据调剂余额、复试差额比例以及调剂遴选规则择优遴选拟进入复试的考生。
4. 研究生院对学院提交的拟进入复试的考生名单进行审核。学院通过调剂服务系统向审核合格的考生发送复试通知,并在本单位网站公示复试考生名单。
5. 考生在规定时间内登录调剂服务系统接收复试通知。
6. 公司组织调剂考生复试,确定拟录取名单,报研究生院审核后予以公示。
7. 公司通过调剂服务系统向审核合格的考生发送待录取通知。
8. 考生须在6小时内登录调剂服务系统确认待录取通知。
六、其它
1.调剂考生复试、体检、录取、申诉以及调剂工作信息公开和监督等事宜参照《yl23455永利集团2026年硕士研究生复试录取工作实施细则》执行。
2.调剂系统每次开放时间不低于12个小时。考生调剂志愿锁定时间为24小时。锁定时间结束后,如院系未明确受理意见,系统自动解除锁定,考生可继续填报其他志愿。
七、联系方式
联系人:郭老师 联系电话:029-88382597
咨询QQ群:1019396794、1023520314