根据教育部、陕西省教育考试院有关文件精神,结合《yl23455永利集团2024年硕士研究生招生复试录取工作方案》,在确保公平性、科学性的基础上,结合学院实际,制定了2024年硕士研究生招生调剂工作细则。内容如下:
一、接收调剂学科(领域)

二、调剂方式
公司接收所有调剂考生(含报考“退役老员工士兵”专项计划与普通计划之间调剂的考生等)均通过教育部“全国硕士生招生复试调剂服务系统(以下简称“调剂服务系统”)”进行,不通过其他渠道接收调剂考生。
三、调剂基本要求
1.初试成绩符合第一志愿报考专业在A类地区的全国初试成绩基本要求。
2.符合公司招生简章中相关专业规定的报考条件。
3.调剂考生第一志愿专业应与调入专业在同一学科门类范围内,且相同或相近。
4.初试科目与调入专业初试科目相同相近,其中初试全国统一命题科目应与调入专业全国统一命题科目相同。
5.初试科目中含统考数学的专业,不接收未统考数学的考生调剂;初试科目含统考英语科目的专业,不接收其他语种考生调剂。
6.第一志愿报考工商管理、公共管理、旅游管理、工程管理、会计、图书情报、审计专业学位硕士的考生,在满足调入专业报考条件,且初试成绩同时符合调出专业和调入专业在调入地区的全国初试成绩基本要求的基础上,可申请相互调剂,但不得调入其他专业;其他专业考生也不得调入以上专业。
四、调剂遴选原则
1.对于申请调剂公司同一专业的考生,学院根据调剂名额,按照考生第一志愿报考专业、考生本科专业与申请调剂的专业相同或相近的基本原则,按照优先级顺序遴选调剂复试考生。
第一优先级:材料科学与工程、材料工程第一优先级为第一志愿报考专业为材料科学与工程、材料工程;管道交通运输第一优先级为第一志愿报考专业为管道交通运输;
第二优先级:本科专业与申请调剂专业认定的本科相同专业一致(见表1);
第三优先级:本科专业与申请调剂专业认定的本科相近专业一致(见表1);
其它考生按照初试成绩由高到低,结合学科方向择优遴选进入复试。
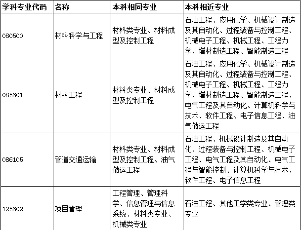
按照硕士研究生招生专业目录和本科专业目录,经学院教授委员会审议通过,研究生院审批后,相同或相近的本科专业规定如下:
表1本科专业与申请调剂专业相同、相近对照表
注:上表中所列各类本科专业以《普通高等学校本科专业目录(2022年版)》为准。
2.同一优先级内,按考生初试成绩择优遴选进入复试的考生名单。
3.学院不以考生第一志愿报考单位、毕业院校、提交调剂志愿的时间先后顺序等非学业水平标准作为遴选依据。不以考生所在单位、行业、地域、学校层次类别等非学业水平标准限定调剂考生生源范围,不设置歧视性调剂条件。
五、调剂工作程序
1.学校在“调剂服务系统”设置接收考生调剂的专业及初试成绩要求。调剂系统每次开放时间不低于12个小时。
2.考生须在规定时间内登录“调剂服务系统”填报调剂信息。
3.学院登录“调剂服务系统”对申请调剂考生进行审核,遴选拟复试考生。
4.研究生院对学院提交的拟复试考生进行审核,通过“调剂服务系统”给审核合格的考生发送复试通知。同时,学院在本单位网站公示调剂复试考生名单。
5.考生在规定时间内登录“调剂服务系统”接收复试通知。
6.学院组织复试并确定拟录取调剂考生名单,并报学校研究生院审核后予以公示。
7.学校研究生院通过“调剂服务系统”向审核合格的考生发送待录取通知。
8.接到待录取通知的调剂考生须在12小时内登录“调剂服务系统”予以确认,否则视为自动放弃录取资格。
六、其它
调剂考生复试、体检、录取、申诉与举报、以及信息公开和监督等事宜参照《yl23455永利集团2024年硕士研究生复试录取工作实施细则》执行。
七、联系方式
联系人:郭老师
联系电话:029-88382597
yl23455永利集团
2024年4月2日